第3回繊維リサイクルアイデアコンペティション
第3回繊維リサイクルアイデアコンペティションを開催しました。
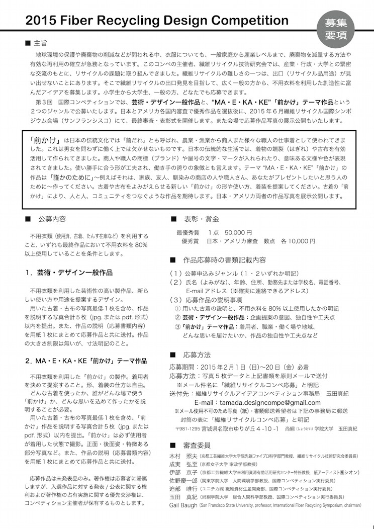
■趣旨
地球環境の保護や廃棄物の削減などが問われる中、衣服についても、一般家庭から産業レベルまで、廃棄物を減量する方法や有効な再利用法の確立が急務となっています。このコンペの主催者、繊維リサイクル技術研究会では、産業・行政・大学との緊密な交流のもとに、リサイクルの課題に取り組んできました。繊維リサイクルの難しさの一つは、出口(リサイクル品用途)が見い出せないことにあります。そこで繊維リサイクルの出口発見を目指して、広く一般の方から、不用衣料を利用した創造性に富んだアイデアを募集します。小学生から大学生、一般の方、どなたでも応募できます。
第3回 国際コンペティションでは、芸術・デザイン一般作品と、“MA・E・KA・KE”「前かけ」テーマ作品という2つのジャンルで公募いたします。日本とアメリカ各国内審査で優秀作品を選抜後に、2015年6月の繊維リサイクル国際シンポジウム会場(サンフランシスコ)にて、最終審査・表彰式を開催いたします。また会場で応募作品写真の展示公開もいたします。
■入賞作品
第3回繊維リサイクルアイデアコンペティションの国内優秀賞審査会を開催し、各賞の受賞者が決まりました。
受賞作品は2015年6月8日〜6月10日に開催された繊維リサイクルに関する国際シンポジウム"2015 International Fiber Recycling Symposium (Fiber Recycling 2015)"にて、海外の作品とのコンペティションに出展されました。
(1)優秀賞 前かけ部門
「メンズ上着からエプロン」 京都造形芸術大学 横谷成美
(2)優秀賞 芸術・デザイン一般部門
「帯からスカート・ワンピース」 京都造形芸術大学 内田彩貴
(3)優秀賞 芸術・デザイン一般部門
「ライブTシャツからパンクスタイル」 京都造形芸術大学 青木聖奈
(4)伊部審査委員特別賞
「居酒屋前かけ」 尚絅学院大学 熊谷優花
(5)相模アレニュエ特別賞 前かけ部門
「メンズ上着からエプロン」 京都造形芸術大学 横谷成美 (重複受賞)
(6)相模アレニュエ特別賞 芸術・デザイン一般部門
「setsukoのチュニックとバッグ」 一般 中村節子
(7)繊維リサイクル技術研究会賞(会場投票1位)
「メンズ上着からエプロン」 京都造形芸術大学 横谷成美 (重複受賞)
(8)京都工芸繊維大学未利用資源有効活用研究センター賞
「照明」 滋賀県立大学 山口晃平
-優秀賞受賞作品-

「メンズ上着からエプロン」

「帯からスカート・ワンピース」

「ライブTシャツからパンクスタイル」
-会場の様子-